DERConnect Logo
U.S. National Science Foundation Logo UCSD Logo

Testbed Capabilities

Core Features

Real-Time Simulation

RTDS and Typhoon HIL simulators capable of evaluating and validating distributed energy resource (DER) integration and control strategies.

Edge Computing

Our Computing Nodes are designed to support the growing demand for edge computing and controls in power system networks.

Microgrid Laboratory

Our Microgrid Laboratory offers a comprehensive platform for testing, research, and development of advanced energy solutions.

Campus DER

DERConnect includes a ‘living laboratory’ by connecting with resources on the UCSD campus.

Research Infrastructure

Technology Type Capabilities
Simulation - RDTS 300 nodes in EMT mode, 1500 nodes in TSA mode
Simulation - Typhoon HIL Four HIL 606 Real Time Simulators and various controllers
Grid Emulator Four quadrant amplifier, 30 kVA, DC signal generation
Batteries 5 batteries totaling 0.5 MW
Edge Computing 2,500 total nodes, 2,200 hardware nodes
HVAC 65 Air Handler Units, 39 Fan Coil Units
Ultra Capacitor 660 Second Charge/Discharge, 120 kW, 28 kWh
Load Bank 500 kVA, 0-1 Power Factor
Lighting 1,727 LED fixtures (occupancy and light level sensors), 865 Lighting Controllers
Plug Load Controllers 683 plug load controllers, ON/OFF and power measurements, office equipment such as printers, copiers, water dispensers, TVs
EV Charger 800 PowerFlex charging stations
PV Inverters 2 inverters meeting IEEE 1547.2018 certification. Metering data from other PV sites on campus
Power Measurement Units 8 PMUs across the UCSD microgrid
Electrical Metering 24 building meters with 2 second data collection. 236 submeters to get power measurements from AHUs, lighting, plug loads, and misc loads
Real-Time Simulation

Real-Time Simulation Testing Platform

Various real-time digital simulators are deployed to form the ultimate testing environment for power systems with DERs.

High-Fidelity Testing

User Testing Process

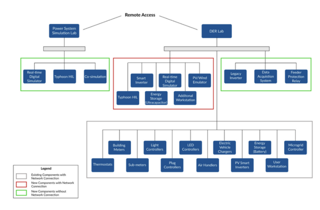
The following diagram illustrates the structured test process available to users.

Test Your Way
Real-Time Simulation
Real-Time Simulation

Remotely Accessible Lab

DERConnect is designed as a remotely accessible living lab where users can develop and test DER control algorithms.

Remote Access 24/7